网站首页
产品中心
解决方案
支持与下载
新闻资讯
关于我们
联系我们
光学知识
应用案例
地物光谱仪
高光谱成像仪
激光雷达模块
全光谱水质多参数监测仪
激光测试仪
光谱透反射测试仪
量子效率光谱仪
LIBS激光诱导击穿光谱仪
光谱辐射仪
光学积分球
光纤光谱仪
光谱原位在线测量仪
光学附件
科学级光谱分析系统
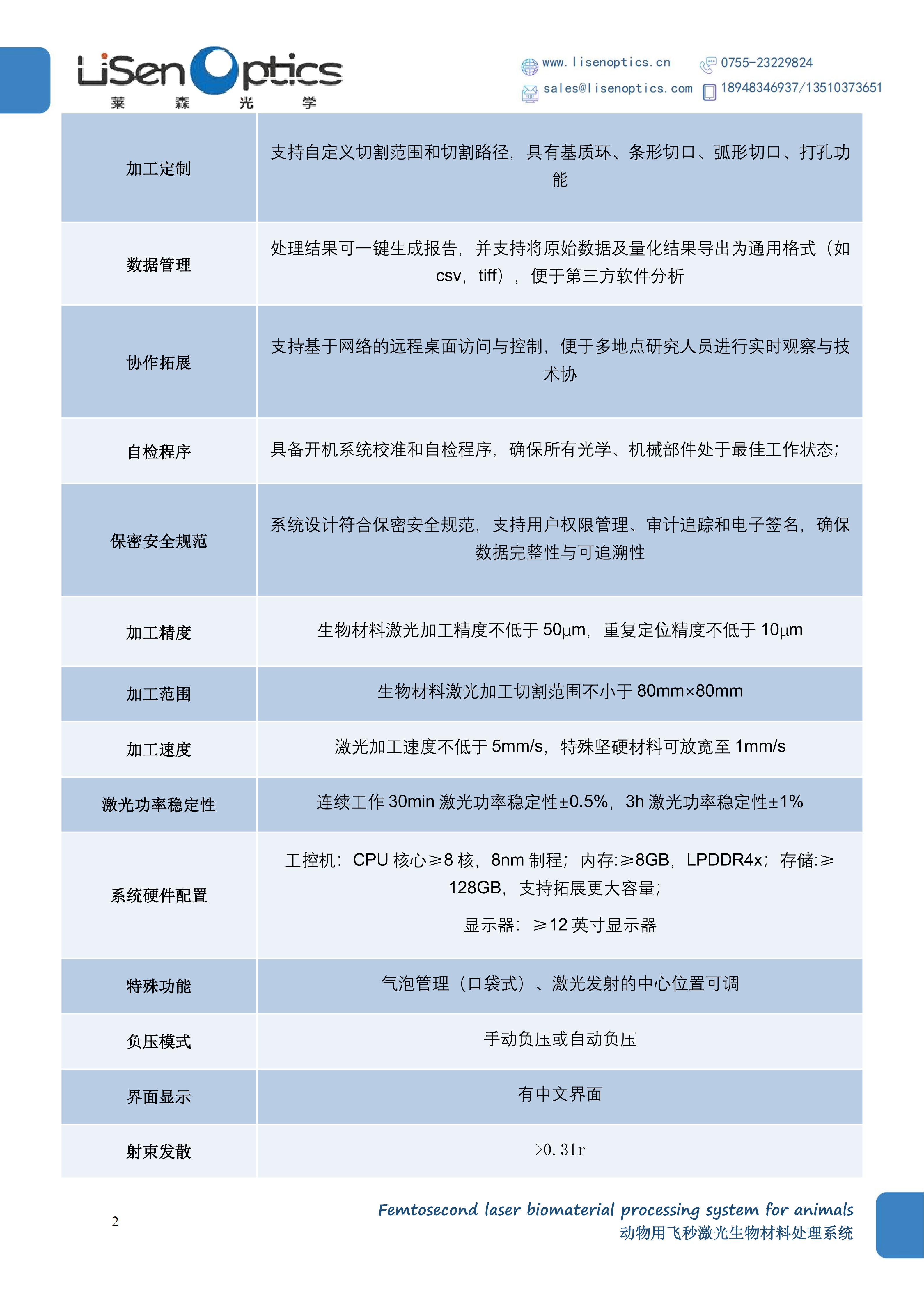
动物用飞秒激光生物材料处理系统
专为生物材料研究与动物实验设计,集成飞秒激光精准加工、智能控制与数据管理功能, 可实现高分子生物材料及角膜组织的高精度处理,满足科研级精准操作
产品详情
推荐阅读
Learn More+
【参与送好礼】七年同庆,给力回馈
地物光谱矿物识别分类软件 —— 算法再升级,精准度与效率双突破
【产品应用发布】贵州多起山火!高光谱遥感能做些什么?
第七届全国成像光谱对地观测学术研讨会(2023.11.10-13)
莱森光学:2023年春节放假通知
聚焦遥感科技及应用 | 莱森光学参加第二十二届中国遥感大会取得圆满成功
首页
在线咨询
联系我们